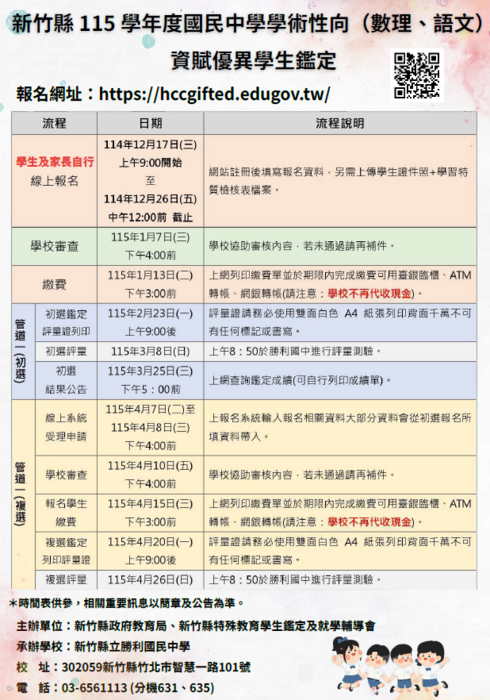
公告: 115學年度國民中學學術性向(數理、語文)資賦優異學生鑑定
資優鑑定公告 (提供六年級學生及家長參考)
請有意願讓貴子弟參加資優鑑定的家長,先確實詳閱簡章說明並參考 Q&A
注意事項:
1.有關本縣115學年度國民中學學術性向(數理、語文)資賦優異學生鑑定事宜,請參考本公告相關附件。
2.本次鑑定採線上報名,報名網址請點選本頁所附連結https://hccgifted.edugov.tw/。
3.請有意願幫孩子報名國中資優鑑定的家長,務必詳閱簡章、常見問題Q&A,並留意簡章相關重要期程。
4.學習特質檢核表,可自行下載列印請推薦人填寫並掃描,再上傳至報名系統。(也可向特教組索取紙本)
5. 本次鑑定一律採線上報名、自行繳費、列印評量證、列印成績單 請家⾧於114年12月17日(星期三)至12月26日(星期五)中午12:00前報名,請自行至網路報名。
##請家長留意期程,逾期恕不受理。
請參閱以下附檔。
請有意願讓貴子弟參加資優鑑定的家長,先確實詳閱簡章說明並參考 Q&A
注意事項:
1.有關本縣115學年度國民中學學術性向(數理、語文)資賦優異學生鑑定事宜,請參考本公告相關附件。
2.本次鑑定採線上報名,報名網址請點選本頁所附連結https://hccgifted.edugov.tw/。
3.請有意願幫孩子報名國中資優鑑定的家長,務必詳閱簡章、常見問題Q&A,並留意簡章相關重要期程。
4.學習特質檢核表,可自行下載列印請推薦人填寫並掃描,再上傳至報名系統。(也可向特教組索取紙本)
5. 本次鑑定一律採線上報名、自行繳費、列印評量證、列印成績單 請家⾧於114年12月17日(星期三)至12月26日(星期五)中午12:00前報名,請自行至網路報名。
##請家長留意期程,逾期恕不受理。
請參閱以下附檔。
瀏覽數:
分享
